庆阳职业技术学院
211 |
985 |
双一流 |
综合
甘肃省
高职(专科)
省重点
公办
明理求真、精工致用
0934-8245855
http://www.qyvtc.com/
更多 >
图片
院校首页
历年分数
历年分数
历年分数
普通类
艺术类
体育类
招生计划
院校计划
投档规则(艺术)
投档规则(体育)
招生政策
招生简章
招生资讯
探校攻略
探校攻略
探校攻略
探校攻略
探校攻略
探校攻略
院校首页
> 招生简章
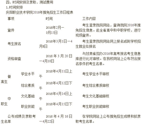
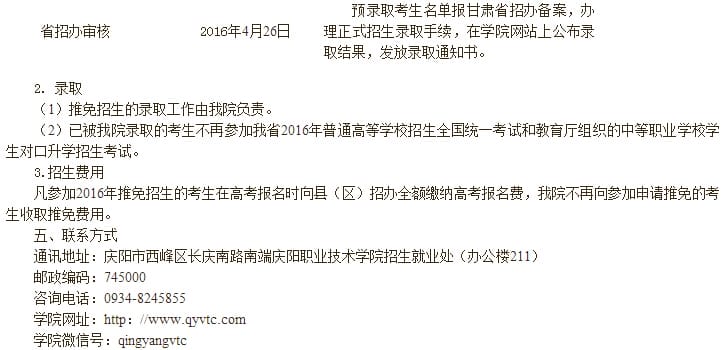
庆阳职业技术学院2016年推免招生简章
2022-06-20 22:19:39 分享至:
招生简章
招生资讯
庆阳职业技术学院2016年推免招生简章
2022-06-20 22:19:39